作者: 发布时间:2024-05-27 浏览次数:
相分离作为一种经典的物理化学现象,近些年来被发现也普遍存在于生命体系。细胞内的液-液相分离(Liquid-Liquid Phase Separation,LLPS)是指不同蛋白质、核酸等生物分子通过相互作用形成液态凝聚体的过程。这些凝聚体在细胞内特定生物大分子的分离和浓缩中起着关键作用,且无需膜结构的约束,因而也称为无膜细胞器。生物相分离在细胞生理和病理过程中扮演着重要角色,正常的相分离参与基因表达调控和信号传导,而异常的相分离则与神经退行性疾病和癌症等多种疾病相关。因此,生物相分离的动态调控是探究生命运行规律重要科学问题,并为疾病治疗策略提供了潜在的靶点。
在生物分子相分离的研究中,体外实验已经揭示了多种因素,如分子组分、浓度、pH、温度和拥挤环境,对相分离过程的影响。然而,由于细胞内真实生理环境的复杂性,体内相分离的调控机制仍有待厘清。特别是细胞内的非平衡输运动力学,包括异常扩散和主动运输,它们与体外环境相比存在显著差异,对相分离的形成和调控产生重要影响。此外,由相分离形成的微米级液滴也会改变细胞内的物理微环境和输运动力学。这些问题亟待阐明。
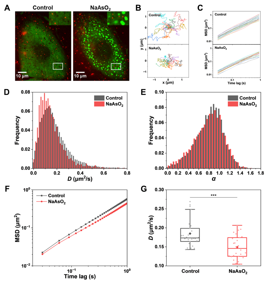
近期,swag免费影片 /非平衡系统研究所李辉教授和陈晓松教授团队合作,利用活细胞单颗粒荧光跟踪技术和动力学定量化方法,以应激颗粒在应激环境下的相分离形成过程为研究对象,揭示了细胞内液-液相分离与胞内输运动力学的复杂相互作用。研究发现,细胞内应激颗粒的形成会导致细胞内扩散速率下降和主动运输动力学受到抑制(图1)。应激颗粒液滴增加了胞内拥挤程度,加剧了细胞质的空间异质性和区域化特征(图2)。此外,细胞内微管相关的主动运输在应激颗粒小液滴的融合过程中发挥了重要作用。更重要的是,该研究首次证实了降低胞内扩散速率可以促进相分离过程中生物分子的组装和凝聚(图3)。
该研究从生物物理角度深入探讨了细胞内非平衡物理特性及其与液-液相分离的相互作用,不仅证明了细胞内相分离应激颗粒的形成对细胞内物理微环境和输运动力学的影响,而且发现了胞内输运动力学对相分离过程的重要调控作用。这些发现加深了我们对细胞生物系统复杂性的理解,对于揭示细胞内液-液相分离的调控机制具有重要意义,也为探索基于输运动力学的相分离调控手段提供了新的视角。
该研究成果以“Interplay between intracellular transport dynamics and liquid‒liquid phase separation”为题发表在Advanced Science期刊,并选为当期封面Front Cover (图4)。swag免费影片 的博士张明丽为论文的第一作者,李辉教授和陈晓松教授为论文的通讯作者。本论文还获得了上海科技大学刘冀珑教授、华中科技大学李一伟教授等合作者的帮助。该工作得到了国家自然科学基金委的资助。
文章链接://doi.org/10.1002/advs.202308338

图1.细胞内应激颗粒的形成导致细胞内扩散速率下降

图2. 应激颗粒的形成改变了胞内的空间结构特征

图3. 细胞内扩散速率下降可促进应激颗粒液滴的组装形成

图4. Advanced Science期刊封面
供稿:李 辉
编辑:郝林青
审核:李 辉